


Place it
Your Augmented Furniture Marketplace
Timeline:
10 weeks
My Role:
UX/UI designer and researcher from conception to delivery.
About:
Individual Project, UC Berkeley Extension, Mentored by David Dell'Agostino
Software:
Figma, Adobe Photohop,
Adobe Illustrator & Miro
OVERVIEW
A hassle-free way to discover your perfect piece and turn furniture shopping into a total blast!
Integrating augmented reality into online furniture shopping was a game-changer, saving us from the headaches of style clashes and unexpected size issues. But, here's the issue I hit when digging into this new trend– hopping between numerous websites, sifting through a mountain of options before even reaching the exciting AR part.
So, I was set out to tackle this problem and make things better:
Picture a smooth, filter-packed tool for exploring many market items at once – an enjoyable journey with no stress, just pure joy!
Journey Map, Story Map, User Flow, Sketching & Wireframes
Concept & UX:
Research, Design Brief, Concept Map & Persona
Understand & Scope:
Paper Prototype, Digital Prototype, User Testing & Redesigning
Test & Iterate:
Look & Feel
Brand & Motion
SO, I ASKED MYSELF:
How can I help shoppers effortlessly explore and visualize products through AR from multiple retailers in a fun and easy way?
THE OUTCOME
By creating an interactive aggregated AR marketplace.




Filtering through the marketplace:
Easily filter through the marketplace, showcasing products from various retailers, offering a quick and convenient overview of all available items.
Choose your preferred with filters like style, price, color, and more – ensuring a tailored search experience.
Space Scanner:
Scan your space effortlessly with just a few clicks before AR visualize furniture items.
Save your scanned spaces for future visualizations, even when you're away from home, ensuring convenience.


Swipe & Discover in AR:
Swipe through a variety of options within your scanned space, tailored to your filters, making the experience playful.
Receive detailed information on each product and access a range of interactive features, such as sharing and saving for later comparing, enhancing the overall experience.
Checkout within the App:
Enjoy an in-app checkout process for a hassle-free shopping experience, allowing users to select and purchase items directly without navigating to external store websites.
Make the purchase journey smooth and efficient, ensuring a seamless transition from product selection to checkout within the app.

Let's take a few steps back,
How did I get there?



INITIAL RESEARCH
Research shows that AR is the future of online shopping.
61%
of shoppers surveyed that AR enough confidence to purchase an item without seeing it in-person.
- NielsenIQ
56%
said they prefer to shop with retailers that offer AR because they can see products clearly before purchasing.
- GFK
84%
browse 7+ furniture e-commerce stores before making a purchase.
64%
take over two weeks to make up their mind for a furniture.
<30%
of research participants have tried AR for online furniture shopping.
71%
of surveyors prefer shopping in stores more than online.
TIME FOR ME TO ASK A FEW QUESTIONS
From my survey responses, four findings stood out, making me want to dig deeper.
LET'S ORGANIZE A FOCUS GROUP
My interviewees, made it clear that the current process is mainly unavailable, repetitive, long and unenjoyable.
Navigating online furniture sites feels like a never-ending journey!
-Maria
I often wish all online stores had AR; it would beat the real store experience.
- Robert
There's so much groundwork for every item before getting into the AR part!
- Michael
Honestly, online furniture shopping isn't as enjoyable as in-person.
- Margot
SEEING WHAT'S IN THE MARKET

There isn't an online furniture marketplace that allows all their furniture to be viewed in AR!
WHAT DID I TAKEAWAY FROM MY RESERACH?
Four primary research insights emerged, forming the foundation of my project.
Research insight #1
AR Enhances Confidence in Online Furniture Shopping
Many are turning to AR for online furniture shopping because it offers confidence. By visualizing products in their own space, shoppers can avoid size, material, and style uncertainties. This trend suggests that AR shopping is the future, and we're just scratching the surface of its potential.
Research insight #2
Recapturing the Joy of Furniture Shopping Online
While many enjoy the tangible experience of in-person furniture shopping, the online process often feels lackluster. Participants expressed those current online methods are lengthy and tedious. They crave for a way to relive the fun and excitement of shopping from the comfort of home.
Research insight #2
Recapturing the Joy of Furniture Shopping Online
While many enjoy the tangible experience of in-person furniture shopping, the online process often feels lackluster. Participants expressed those current online methods are lengthy and tedious. They crave for a way to relive the fun and excitement of shopping from the comfort of home.
Research insight #3
The Current Process is Repetitive and Time-Consuming
The process is lengthy and frustrating; every time I want to see furniture in AR, I have to rescan my space on different websites. My interviewees shared that it's confusing remembering which items they've viewed, making decisions even tougher.
Research insight #4
The Missing Piece: A Comprehensive AR Furniture Marketplace
While some retailers offer AR for select items, or a few platforms provide limited AR views, a complete AR-focused marketplace remains absent.
My research revealed a gap: there isn't a dedicated online furniture marketplace solely based on AR.
HYPOTHESIS STATEMENT:
If I build a one-stop marketplace with easy browsing, all products in AR, and smart decision features, shoppers will have a more enjoyable experience.
UNDERSTANDING THE CONCEPT
Curious about how the app works? Let me walk you through it.
-
The system works like a cycle, with users, the marketplace, items, and merchants all playing an important role in the business.
-
Users can search, view items in their space, and make purchases through the marketplace.
-
The items available on the marketplace are specifically furniture.
-
The entire system operates through the utilization of AR technology.












WHOSE PROBLEM AM I SOLVING?
Homeowners, Renters, Interior Designers, Furniture Retailers, Renovation Planners, Students…and so many more!
From my earlier research, it quickly became clear that this idea could help many people by addressing various needs. Using the gathered information, I focused on the most common aspects, creating my primary persona: Sarah.

IMAGINING SARAH’S JOURNEY
Confidence is key!
With Sarah's goals as my guide, I created a relatable scenario mirroring her journey. At each step, I put myself in Sarah’s shoes and outlined her touchpoints, actions, thoughts, emotions, and potential concerns, while identifying opportunities to address her worries.
I quickly realized, just like anyone, Sarah is looking for assurance at every stage of her journey—whether it’s in simplifying the filtering process, in helping her make sure of the legitimacy of the products, or even visualizing different items side by side.
When making a significant online purchase, reassurance and confidence become crucial for shoppers to ensure they have chosen the best product that fits their home/personal style from the entire furniture market.


LET'S BRAINSTORM TOGETHER!
Finding the different ways I can help shoppers confidently choosing, while making the process as easy and as enjoyable as shopping in- person.


Building on previous insights from my journey map and research interviews, I recognized the need to design tools that boost shoppers' confidence in their purchasing choices and recreate a similar shopping excitement experience online as they do in stores.
With this understanding, I created a story map to dive into the app's details, aiming to guide Sarah better through the process and pinpoint the essential MVP features for the first version my project.
Scenario: Sarah recently moved into her new apartment and wants to buy an armchair that will help her express her own personal style.
Goal: Browse, visualize and purchase a furniture item using the Place It app.
SO, WHAT’S IN THE APP?
Seven selected features to be included in the Place It app!
Feature #1
Filter items by style, price, color — find your perfect match.
Feature #2
Map out and save your environments for AR visualization.
Feature #3
Try before you buy: visualize items using AR.
Feature #4
Swipe to discover similar options in AR.
Feature #5
Hear from others: real reviews and ratings.
Feature #6
Pick the best with side-by-side AR comparisons.
Feature #7
Easy checkout within the app.
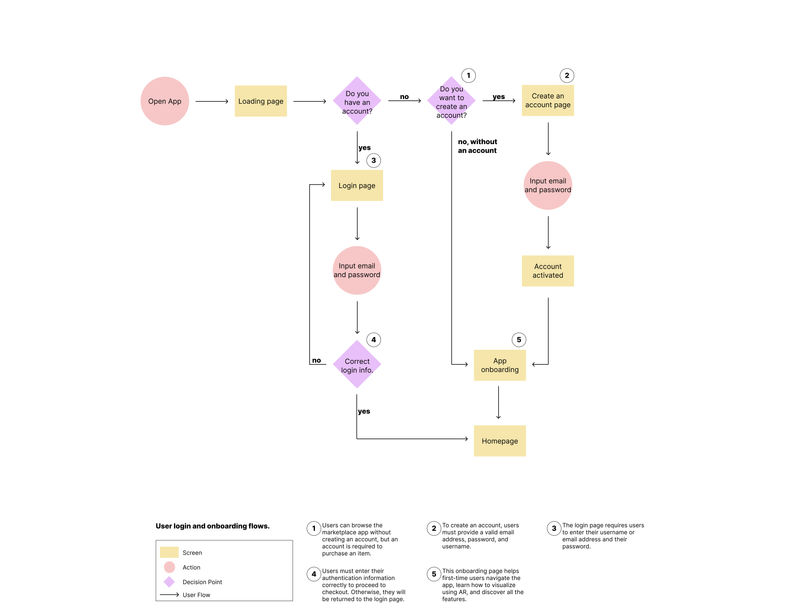
HOW DO ALL THESE FEATURES WORK TOGETHER?
Finding the best way to simply use these decision-making features while staying immersed in AR.
After drafting several versions of different flows, the final outcomes below clarified how all features come together, offering shoppers immersive AR experiences. This approach ensures users can navigate decisions across multiple items seamlessly while enjoying the shopping journey.
TIME TO START CREATING!
Paper Prototype Play: Crafting the Ultimate User Experience!
From the previous flow designs, I created hand-drawn wireframes for a dynamic paper prototype to test user flows and various design ideas with participants.
Testing Method:
I set up three 30-minute in-person testing sessions with various participants.
Using simple prompts, I guided them through the happy path in my paper prototype.
I asked participants to explain their steps and thoughts out loud as they navigated.
This method helped spot any confusion points, ensuring a smooth user experience and understanding their views on the furniture selection feature.
I'll dive deeper into these insights in the next section.

FROM PAPER PROTOTYPE TO USER TESTING INSIGHTS
Three main testing insights to focus on.
Testing insight #1
Adding a Scanned Space Validation Page
During testing, I noticed a critical step missing in the flow: users needed a clear step to name and validate their scans before finalizing their space and adding chosen items to it. This absence led testers to question whether their scans were accurate or required adjustments.
Testing insight #2
Converting the Similar Items Drawer to a Product Information Drawer
Paper prototype evaluations highlighted that having a dedicated slide-up drawer solely for similar items within the AR visualization was counterproductive and confusing. Testers found it more intuitive to simply swipe through related product options. When participants accessed this drawer, they anticipated receiving detailed product information, emphasizing its importance and intuitive nature.
Testing insight #3
Redesign of the AR Product View Page
The paper prototype testing indicated a necessity to revamp the AR item view page. Several participants felt disoriented due to the feature placements on the page. To address this, I meticulously reassessed the positioning of images, informational texts, and feature icons. My goal was to ensure that all essential features were easily understood, accessible, and presented without overcrowding the page.
TAKING ALL THE INSIGHTS INTO CONSIDERATION
I redesigned and created mid-fidelity wireframes that showcases the flow before initiating testing.

Explore Furniture Selections on the Home Page

Easy Filtering by Price, Style, and More

Choose from Saved Spaces or Create New Scans

Validate and Store Your Scanned Spaces

Engage with AR Views & Swipe for Similar Options
TEST, SKETCH, REPEAT: GOING FROM MID TO HIGH FIDELITY
For the third iteration, I used two important insights gathered from testing.
CTA Button Placement Matters!
Feedback from testing highlighted a problem with the positioning of some call-to-action buttons.
Users often clicked the wrong buttons due to habit. I refined this to enhance the user experience.
Accessibility Alert: Yellow is not Accessible!
My professor pointed out a color accessibility concern: the specific shade of yellow I used on a white background isn't user-friendly.
I needed to adjust my color choices to meet WACC Guidelines.
UNDERSTANDING THE AR EXPERIENCE
Explore, like, share, customize and visualize all in AR view—immerse yourself fully!
Swipe right to explore similar picks.
Swipe left to revisit earlier choices.
Tap 'Like' to be saved for later side-by-side AR comparisons.
Rotate items to see every angle.
Share visuals easily with loved ones for feedback.
Drop items straight into your AR cart.
Adjust product colors right in AR.
Access product details without leaving AR mode.
Check reviews and customer photos for confidence.
View liked items folder for a side-by-side comparison.

BRINGING IT TO LIFE
Finally, here’s the prototype!

WONDERING ABOUT THE STYLE GUIDE?
Earthy minimalism is the way to go!
I chose for an earthy minimalist style because it not only fosters feelings of calmness and connection, backed by research, but it's also universally accessible. This design can seamlessly blend with various styles, from rustic to modern, giving users a broader range of furniture options to resonate with their preferences on the app. The contrast provided by darker shades of brown enhances the visual appeal, catering to a vast audience and offering diverse furniture choices on the app.
Typography:
Icons:
Components:

Colors:
LESSONS LEARNED
Ensuring user comfort throughout the experience.
-
Prioritizing Digital Accessibility
Encountering an accessibility challenge with color choices highlighted the need to prioritize inclusivity from the start, ensuring everyone can use the platform.
-
Establishing a Cohesive Visual Experience
I aimed to create a unified and inviting visual style for the app, ensuring users feel comfortable and can easily navigate, fostering accessibility and user engagement.
WHAT’S NEXT?
Building the merchant interface from the ground up.
-
Designing the Merchant Interface
This step focuses on understanding and creating the merchant's experience, addressing functionalities like adding product details and streamlining order management for smooth operations.
-
Merchant Interface Testing
By engaging merchants in prototype testing, I would want to evaluate the platform's interaction dynamics between merchants and users.






